Вопросница 4. Сюда скидываются все вопросы 4
- Автор темы Skif
- Дата создания
- Статус
- Закрыта.
Спрошу и здесь. Может, в Майе как-то можно решить эту проблему...
Вот такие вот штанцы, полученные путем экстракта из Збраша.
Дело в том, что меш у них полый. Если разрезать, то будет видно.
Так вот надо как-то удалить внутреннюю часть, а внешняя, чтобы осталась.
Помню, как-то в Збраше получалось это как-то быстро сделать. Но забыл как ))) А Гоча не отвечает )))
Вот такие вот штанцы, полученные путем экстракта из Збраша.
Дело в том, что меш у них полый. Если разрезать, то будет видно.
Так вот надо как-то удалить внутреннюю часть, а внешняя, чтобы осталась.
Помню, как-то в Збраше получалось это как-то быстро сделать. Но забыл как ))) А Гоча не отвечает )))
Вы лучше сами покажите, как текстурируете, так сразу понятно будет, что не так.
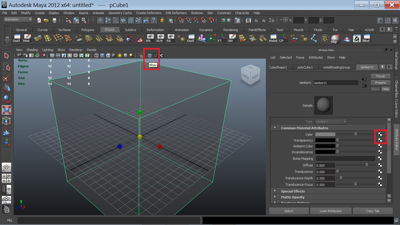
Может, у вас Xray включен?
И посмотреть бы что там в атрибут эдиторе с материалом.
Посмотреть вложение 223717
Может, у вас Xray включен?
И посмотреть бы что там в атрибут эдиторе с материалом.
Посмотреть вложение 223717
- Статус
- Закрыта.

